首页
部门概况
人才培养方案
2025级人才培养方案
2024级人才培养方案
2023级人才培养方案
2022级人才培养方案
2021级人才培养方案
2020级人才培养方案
2019级人才培养方案
2018级人才培养方案
高职扩招人才培养方案
办事指南
下载专区
学校主页
首页
>
人才培养方案
>
2025级人才培养方案
>
经济管理学院
>
正文页
人才培养方案
2025级人才培养方案
信息工程学院
智能制造学院
建筑与设计学院
医药健康学院
经济管理学院
人文教育学院
2024级人才培养方案
信息工程学院
智能制造学院
建筑与设计学院
医药健康学院
经济管理学院
人文教育学院
2023级人才培养方案
信息工程学院
智能制造学院
建筑与设计学院
医药健康学院
经济管理学院
人文教育学院
2022级人才培养方案
信息工程学院
财经学院
管理学院
智能制造学院
建筑与设计学院
人文教育学院
医药健康学院
2021级人才培养方案
财经学院
管理学院
智能制造学院
建筑与设计学院
外国语学院
信息工程学院
医药健康学院
2020级人才培养方案
信息工程学院
财经学院
智能制造学院
建筑与艺术学院
外国语学院
医药健康学院
管理学院
2019级人才培养方案
财经学院
管理系
机电工程系
建筑工程系
外语系
信息工程学院
艺术设计系
2018级人才培养方案
信息工程学院
财经学院
管理系
机电工程系
建筑工程系
外语系
艺术设计系
高职扩招人才培养方案
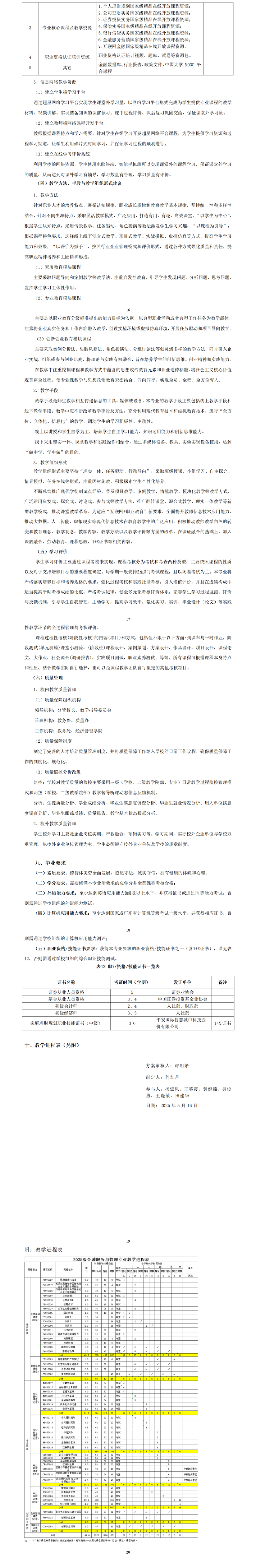
2025级金融服务与管理专业人才培养方案
时间:2025年09月29日 08:28:00 来源: 作者:0726