建筑与设计学院
学校首页
|
联系我们
|
首页
本系概况
本系新闻
专业设置
教学团队
教学教研
校企合作
学生视窗
资料下载
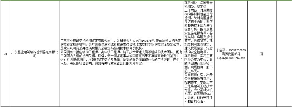
2020年建筑工程系企业汇总(一)
作者:SX65 时间: 2020年04月03日 15:42:00 点击量:
2020年建筑工程系企业汇总
(一)
关闭
CopyRight © 2017 广东创新科技职业学院—建筑工程系 版权所有 粤ICP备12047975号
建筑工程系电话:0769-83076699 建筑工程系邮箱:cxxyjgx@163.com
联系地址:广东省东莞市厚街镇教育园区学府路 邮政编码:523960
友情链接