一、培养目标
培养思想政治坚定、德技并修、全面发展,适应珠三角、东莞市区域经济发展特别是东莞市酒店服务产业发展需要,具有正确的世界观、人生观和价值观,具备一定的国际视野、创新意识、创业精神、良好的职业道德素质,掌握前厅、餐饮、客房等运营与管理专业知识和酒店服务相关技术技能,面向酒店服务领域、能从事前厅服务与管理、客房服务与管理、餐饮服务与管理、酒店销售等岗位的高素质技术技能人才。
二、就业面向
(一)职业面向

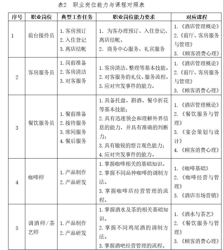
(二)主要职业岗位及能力分析

三、课程体系(主辅修课程)
酒店前厅管理;酒店客房管理;酒店餐饮服务与管理;酒店人力资源管理;酒店康乐管理;酒店管理概论;酒店英语;礼仪与沟通;顾客消费心理;咖啡制作与服务;调酒与茶艺等。
四、校内外实训条件
(一)校内实训基地
(二)校外实训基地
五、职业资格证书
六、师生获奖
