一、培养目标
现代物流管理专业主要面向物流企业、流通企业和生产企业的物流部门,培养具备现代物流及供应链管理领域相关理论知识,熟悉现代物流运作业务流程,掌握相关操作技能,能从事仓储管理、采购管理、运输管理、信息处理、品控管理、物流营销等工作的高素质基层物流管理人才。
二、就业面向
(一)职业面向

(二)要职业岗位及能力分析

三、主修课程
专业基础课程:《管理学基础》、《经济学基础》、《商务礼仪与沟通》、《物流基础》、《商品养护技术》、《会计基础》;
专业核心课程:《物流服务与营销》、《采购管理实务》、《仓储管理实务》、《运输管理实务》、《物流成本管理》、《生产与运作管理实务》。
四、校内外实训基地
(一)校内实训基地
(二)校外实训基地
五、职业资格
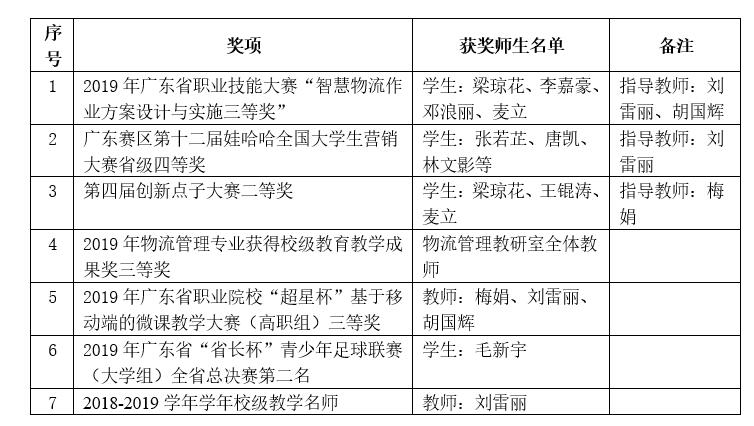
六、师生获奖

七、毕业生就业去向
现代物流管理专业本着高起点高要求的指导方针,狠抓就业,与物流业内优质单位密切联系与合作,为了保障就业质量,本专业每年都会举办多场专场招聘会,学生主要去向包括DHL(全球四大物流企业之一)、顺丰、京东物流、东莞时捷物流有限公司、沃尔玛配送中心等合作企业,以及港口、货代和第三方物流企业。